首页
关于bv1946伟德官网
新闻中心
项目展示
招投标中心
公示公告
员工招聘
联系我们
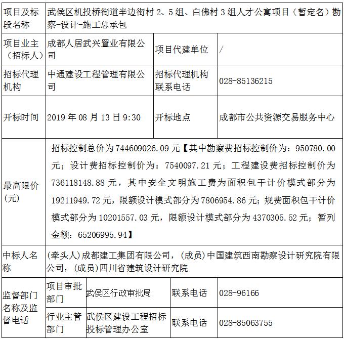
武侯区机投桥街道半边街村2、5组、白佛村3组人才公寓项目(暂定名)勘察-设计-施工总承包中标公示
发布时间:2019/08/15
分享文章:
注:
1、组织招标单位对填写的中标候选人公示内容的真实性、准确性和一致性负责。
2、表中所填金额,单位均为人民币“元”。