伟德国际(bevictor)官方网站-源自英国始于1946
首页
关于bv1946伟德官网
新闻中心
项目展示
招投标中心
公示公告
员工招聘
联系我们
OA
系统
首页
法律声明
关于bv1946伟德官网
公司简介
组织架构
企业文化
公司大事记
新闻中心
公司新闻
党建动态
纪检监察
项目展示
商品房
人才公寓
城市运营
民生服务
招投标中心
招标公告
中标公告
公示公告
公示公告
员工招聘
招聘职位
联系我们
联系我们
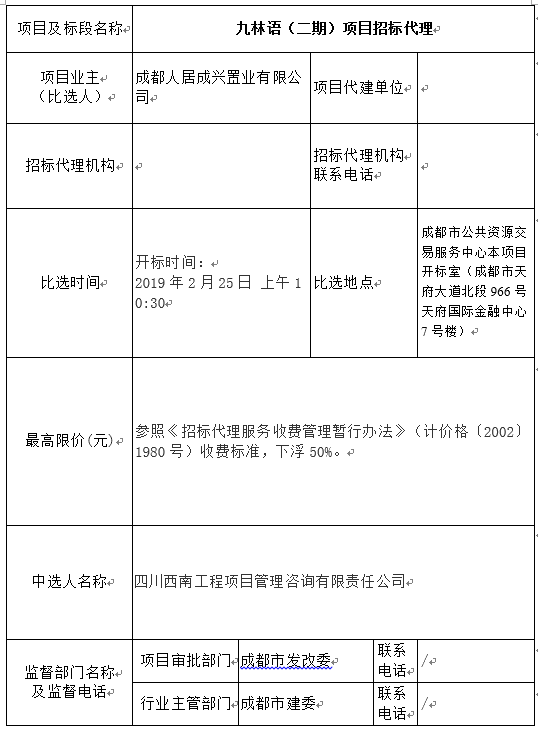
九林语(二期)项目招标代理中选公示
发布时间:2019/02/27
分享文章:
上一条:成都市东部新区起步区三圣、洪河片区基础设施建设项目—海棠路项目红线外绿化景观工程施工中标候选人公示
下一条:云山府项目招标代理机构比选(评分法)中选候选人公示
返回列表 >>